继续教育中心
 
设为首页  |  加入收藏
 
  首 页
 新闻列表 
 培训动态 
 
  新闻详细页面
当前位置: 首页>>培训动态>>正文
 
火热报名中![7月13-16日·天津]“新教改·新赛道·世界职业院校技能大赛方案设计能力提升专题研修班”
2025-06-30 14:56  

各相关院校:

    为搭建职业教育实践交流与经验研讨的互动平台,精准把握新时期教学关键要素改革前沿动态,系统提升教师教学能力与学生综合技能水平,推动”岗课赛证”综合育人模式改革,在2025年世界职业院校技能大赛启动之际,天津市职业大学联合天津开放大学拟在天津举办“新教改·新赛道·世界职业院校技能大赛方案设计能力提升专题研修班”。



1

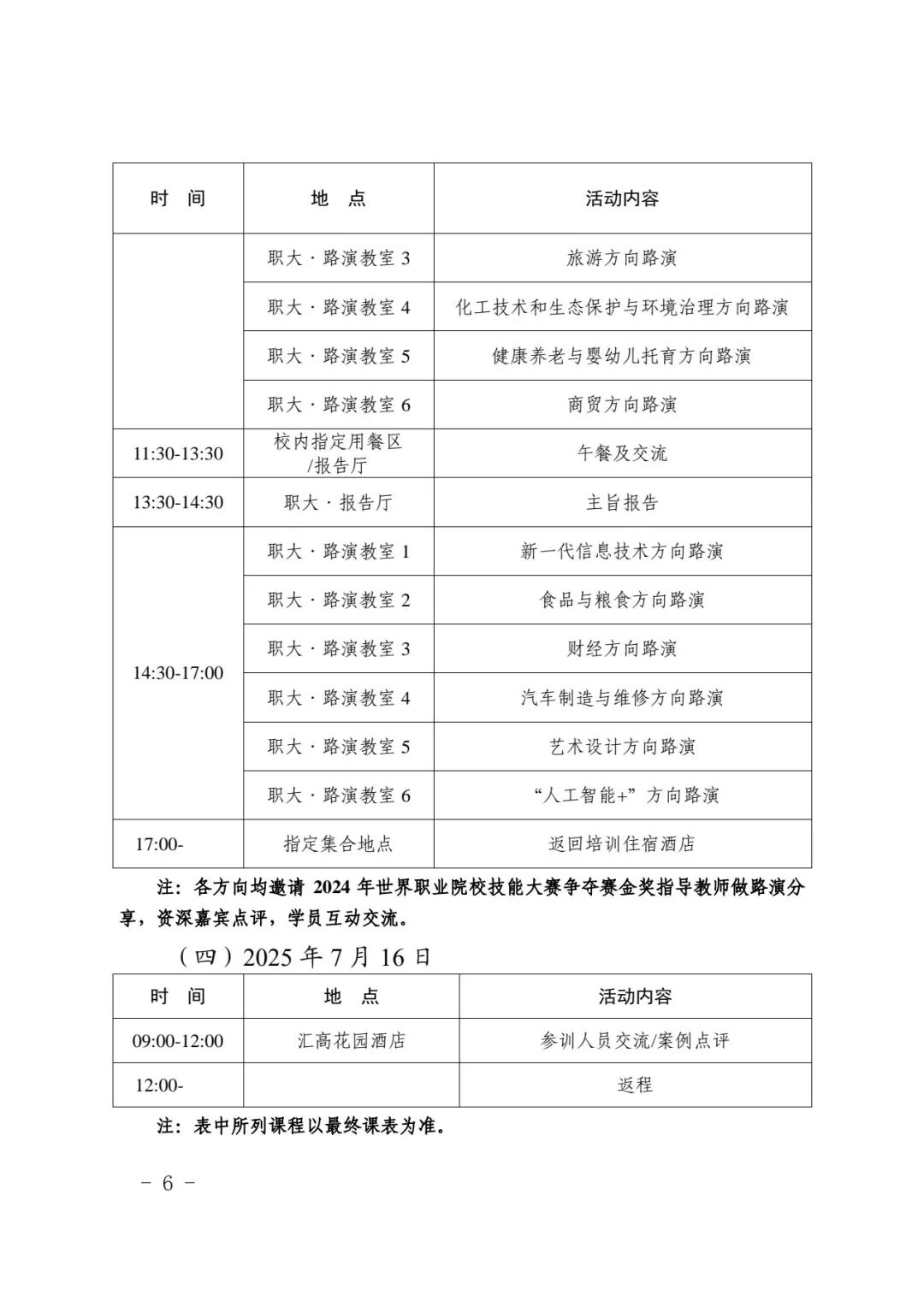
培训安排

    1.培训时间:2025 年7月13 日—16 日

    2.培训地点:天津市职业大学北辰校区、天津汇高花园酒店

    3.培训对象:各中等职业学校、高职(专科)学校、本科层次职业学校分管领导、教学团队带头人、拟参加2025年世界职业院校技能大赛的管理人员、指导教师及参赛学生等


2

培训亮点

    1.专家权威:特邀核心专家和2024年世界职业院校技能大赛金奖团队指导教师授课与路演。

    2.聚焦实战:助力参训团队完成典型工作任务的方案设计、策略制定、实战演练等内容,并邀请实战专家点评指导。


3

培训报名

    参训人员请扫描二维码在腾讯问卷小程序中提交报名信息完成报名。

图片

    了解更多培训安排、报名方式及费用等详情,请下载查看附件培训通知。

    附件:关于举办“新教改·新赛道·世界职业院校技能大赛方案设计能力提升专题研修班”的培训通知

图片
图片
图片
图片
图片
图片
图片
图片



关闭窗口
 
 
 
天津职业大学首页 | 技能鉴定 | 天津市招考资讯网 | 天大网络教育学院 | 学信网

版权所有 © 2012 天津职业大学继续教育管理中心 Copyright © 2012 Continue educational management center of Tianjin Professional College.All rights reserved.